
为助力企业明晰发展战略,精准把握行业发展机遇;打破区域壁垒,促进资源整合,提升全国仪器仪表产业整体竞争力;围绕高端仪器核心技术攻关、国产化替代路径等主题展开研讨,推动国产仪器从“跟跑”向“领跑”跨越。 “2025 青岛仪器仪表集群产业发展大会”定于 2025 年 12 月 19 日 - 20 日在青岛海天金融中心酒店召开。
大会旨在为搭建高规格、专业化、前瞻性的行业交流平台。汇聚全国行业力量,分享前沿技术成果、交流实践经验、对接合作需求,助力仪器仪表国产化替代,为制造强国与科技强国建设提供坚实支撑。
一、大会主题
本次会议以“仪启新程 智领未来”为主题,将邀请两院院士、知名专家学者与行业领袖,聚焦仪器仪表产业国产化突破、跨区域协同与高质量发展的政策方向、技术前沿及发展路径,开展高规格、前瞻性研讨。
二、大会时间地点
会议时间:2025 年 12 月 19 日—12 月 20 日
会议地点:青岛 海天金融中心酒店
海天金融中心酒店
山东省青岛市崂山区仙霞岭路29号
三、组织机构
(一)指导单位
青岛市工业和信息化局
(二)主办单位
青岛市仪器仪表行业协会、青岛市分析测试学会
(三)支持单位
机械工业仪器仪表综合技术经济研究所、仪器信息网
(四)协办单位
北京电子仪器行业协会、广东省机械工业质量管理协会、苏州高端科技仪器产业促进中心、湖南省仪器仪表行业协会
四、大会日程



五、会议联系方式
联系人:刘迪 宫英钦
联系电话:18363303581 15854250098
邮 箱:qdsyqybhyxh@163.com
六、招展与赞助合作
为充分展示国产仪器成果,促进产业交流与合作,大会设置以下参展与赞助机会:
优秀国产仪器展示区
①展位数量:本次大会在会议走廊设置20个展位,供企业展示优秀国产仪器。
②展位费用:10,000元/个
③展位权益:含展位制作、场地费、现场服务、大会宣传资料收录、
④展位尺寸:1张长条桌(1.8*0.6*0.7米)、2*2.4米背景板
有意参展的单位请尽快与协会秘书处联系。
大会赞助体系
大会设立冠名赞助、黄金级、白银级、物料赞助、餐饮赞助等多层次赞助合作方案,为合作单位提供品牌曝光、资源对接、产品推广等多元化权益回报。
欢迎有意向的单位垂询合作细节,共谋发展,共享机遇!

七、报告征集
为深入探讨仪器仪表领域的关键议题,现面向行业专家、学者与企业代表征集分论坛学术报告,具体安排如下:
1. 报告征集范围:
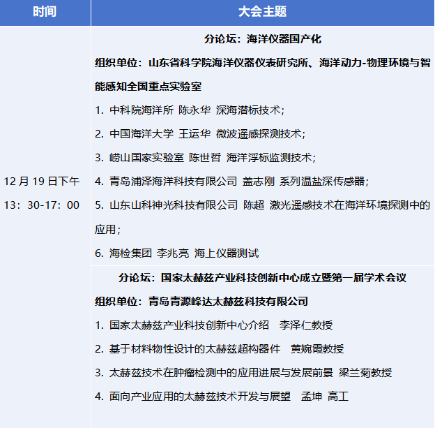
12月19号下午 “海洋仪器国产化”分论坛相关报告
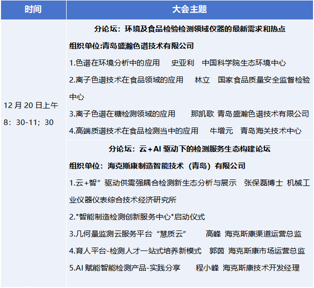
12月20号上午 “环境及食品检验检测领域仪器的最新需求和热点”相关报告
12月20号上午 “云+AI驱动下的检测服务生态构建论坛“相关报告
2. 报告形式与内容要求:
①以PPT形式展示;
②内容应包含:报告题目、汇报人姓名、汇报人单位、目录、正文、参考资料说明等;
3. 报告提交截止日期:
请于2025年12月12日前将报告PPT发送至大会邮箱:qdsyqybhyxh@163.com
八、参会报名链接
请扫描下方二维码,进入问卷星链接完成在线注册报名:

为什么这场大会值得期待?核心亮点抢先看!
聚焦产业核心需求,打造全链条交流平台
大会围绕“推动仪器仪表国产化、壮大产业集群、促进跨区域合作”为核心目标,规划“主题会议+行业论坛+供需对接+优秀国产仪器展示+五地签约仪式”5大核心板块,覆盖产业链全环节需求:
专业平行分论坛
拟针对《海洋仪器国产化》、《国家太赫兹产业科技创新中心成立暨第一届学术交流会》、《环境及食品检验检测领域仪器的最新需求和热点》、《云+AI驱动下的检测服务生态构建论坛》展开深度研讨,汇聚细分赛道资源,助力企业把握技术前沿与市场趋势。
供需对接交流会
拟邀请全国100余家行业重点企业参与,从技术交流、项目对接至市场拓展,搭建合作桥梁,为企业打通上下游协作链路。
优秀国产仪器展示区
酒店走廊设有20个展位,集中展示青岛及全国优秀国产仪器成果,直观感受产业技术实力。
五地签约仪式
大会拟举行五地战略合作签约仪式,联动北京、广东、苏州、湖南等地优质资源,打破区域壁垒,推动五地仪器仪表资源联动,探索跨区域合作机制,优化资源配置,提升全国仪器仪表产业整体竞争力。
